| 来源:广德市图书馆 发布人:朱朕 |
萌新入馆攻略
图书馆的最全攻略来袭 准备接招吧
Holle,我是咔咔~又到了快放暑假的时候了,许多朋友是不是已经开始摩拳擦掌要来图书馆借阅图书了呢~ 在老朋友已经把图书馆当成了自家后花园的时候,新朋友却还在懵懵懂懂寻找图书馆的地址呢~ 那么接下来就让我来带领大家打卡参观一下市图书馆吧~
文化中心
有人说,要了解一座城市,可以先去看看那里的图书馆。那么我们的图书馆呢,就位于城南一隅,荷花路8号文化中心,这里有着下沉广场,干净的道路,惬意放松的阳光,为阅读提供了最好的公共空间,这里是思考者的精神家园,有永远读不完的书和心怀理想的人们。
图书馆正门
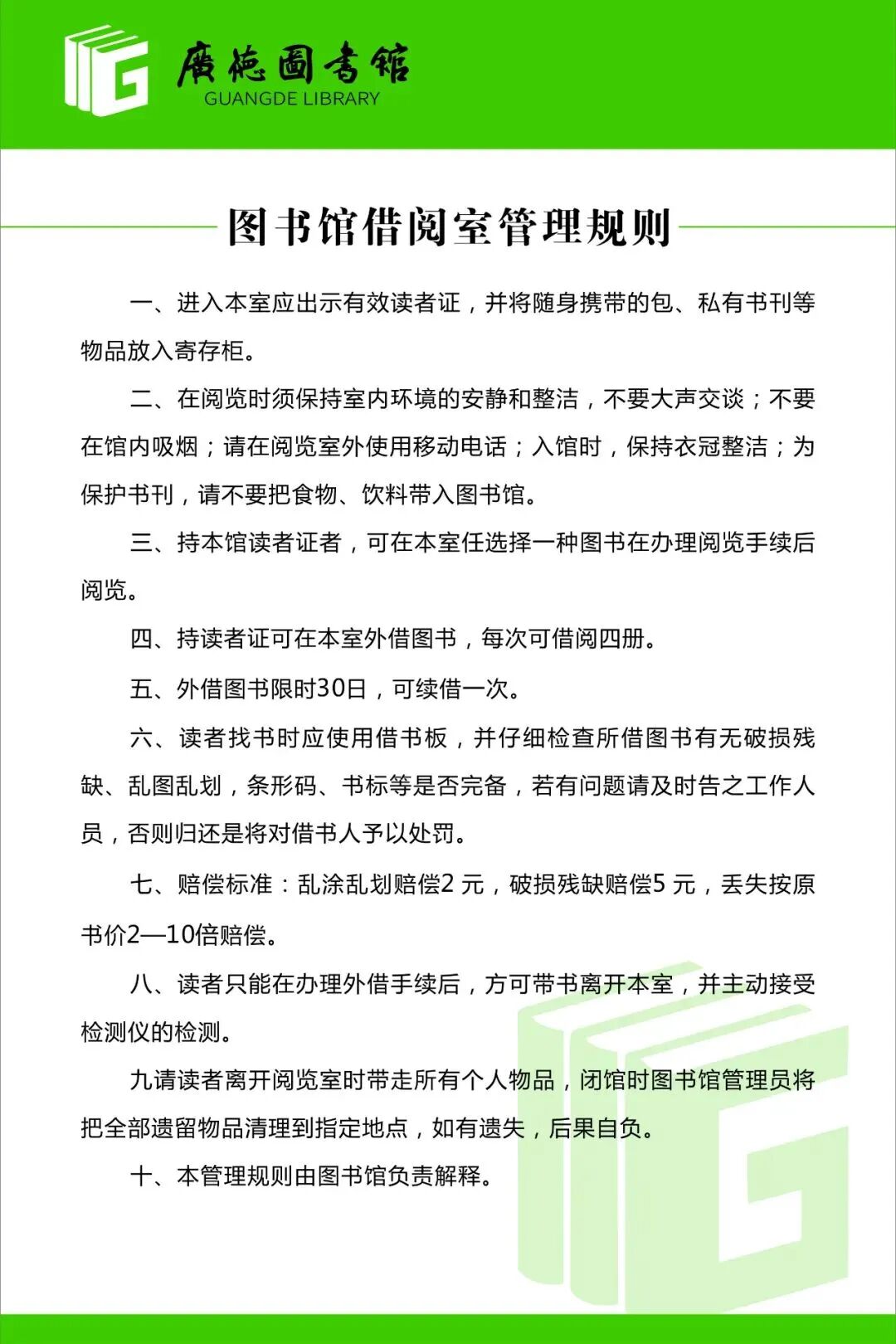
攻略一 萌新入馆请注意!
因为疫情原因,市图书馆暂时只开放南门进入,进门要进行预约和检测三码,保护场所内所有读者的防疫安全。
①进馆需检测三码以及预约,未成年读者家长带领以及实名登记。
『若不懂如何预约,可以咨询图书馆门口的保安叔叔哦~ 还有我们的总服务台的小姐姐们是很热情滴,所以刚进馆的萌新们大胆发问吧!』
②图书馆的礼仪
图书馆是一个公共文化场所,我们身在图书馆,我们当然要:
◇文明守礼:礼貌,衣着整洁。
◇保持安静:图书馆的看书自习的地方,请务必保持馆内安静,可不要大声喧哗、高声交谈喔,读者入馆后须将手机的呼叫方式改为振动。
◇请务占座:自觉维护秩,超过三十分钟物品会送至总服务台;
◇卫生整洁:款待自己的嘴和胃的时候,请照顾一下其他同学的鼻子喔,尤其是吃味大的食物的时候,请不要在阅览室或公共区域进餐,禁止随地吐痰、乱扔纸屑果壳。
◇关爱单身人士:请不要在自习室等公共场所秀恩爱,我们应该有关爱单身人士的正确姿势,从我做起,从“礼”开始。
◇遵守规章制度:尊重图书馆工作人员劳动,服从图书馆管理。
继续前进!
攻略二:探索!
一日不书 百事荒芜
你是否曾想象 在慵懒的午后
捧一本读物放一杯茶 闻香慢品
你是否想象 和友人交换着喜欢的书 让灵魂碰撞
你是否曾想象 家里有了一个小王子或小公主
你将带着他一起探寻书里的世界
陪伴着他智慧成长
READING BOOK
绘本故事中心
开放时间:周六-周日 (上午8:00-12:00 下午13:30-17:30) 你或许给孩子不断买着新衣服,你或许给孩子许多电子产品,但对于孩子来说,有陪伴他们阅读的爸爸妈妈,那或许才是最宝贵的事情之一。以书为媒,以阅读为纽带,让孩子和家长共同分享多种形式的阅读过程,是培养孩子最好的方式之一。 当爸爸妈妈和孩子共读一本书时,很容易会让孩子觉得读书是一件非常快乐事情,进而更愿意自发地去进行阅读。 绘本故事中心里,我们可以看到有许多的亲子故事和绘本,虽然因为疫情防控要求,不能在阅览室进行阅读,但咱们可以将书籍借回家里阅读,与孩子们一起在温馨的家中,遨游书本之中。 注意事项: ①绘本故事中心需要大人陪同,请勿将孩子一人放在阅览室中; ②请留意孩子是否在撕割、涂画书刊绘本,违者将会按损坏程度进行赔偿。
报刊阅览室
开放时间:周二-周日 (上午8:00-12:00 下午13:30-17:30) 报刊阅览室位于亲子馆右侧,该室分报纸阅览区和杂志阅览区,《幸福广德报》、《法治日报》、《安徽日报》、《光明日报》、《参考消息》等报纸都涵盖其中。 旁边是杂志阅览区,共有现有社会类、自科类等现年期刊多种,涵盖社会、文化、科学、地理、文学、美食等各个领域,能够满足同学们多方面地阅读需求。 其中《读者》、《半月谈》、《地理中国》、《少男少女》、《知音》、《人物》、《旅游》等众多期刊杂志,都受到广大读者的喜爱。 特别注意: ①一次从架上取书刊不要超过两册,看完后如忘记书刊原来位置请寻求工作人员帮助,不要随意摆放。 ③报纸限在本室阅览,不要带出。
READING BOOK 少儿阅览室 开放时间:周二至周日 (上午8:00-12:00 下午13:30-17:30) 注意事项: 因为疫情防控要求,现在馆内倡导即借即走,居家阅读,小朋友们一定要牢牢记得喔~ 综合阅览室 开放时间:周二至周日 (8:00-17:30) 著名的文学家歌德说过:“阅读了一本好书就好像与一位高尚的友人谈话。”的确如此,阅读并非我们意识中那么枯燥,乏味。只有真正了解到阅读的乐趣,阅读的好处,才能如同对待一个好友那般去对待它。 在综合阅览室中,我们就能看到各种内容和种类的书籍。综合阅览室位于图书馆三楼,共有阅览座位50个,主要收藏工具书、各种专业教材、众多文学作品、专业技能书籍、学术类书籍等等,是读者全面阅读与利用文献的重要场所,读者如需要可到该室查阅。 注意事项: ①在图书馆学习和阅览图书时,应自觉爱护图书馆的公共设施和图书。阅览时不要在图书、报刊上涂画。查阅资料时,若遇到自己解决不了的问题,可以有礼貌地向图书馆咨询人员请教。 ②不要抢占座位,为自己或为他人划地盘。图书馆是公共学习场所,请自觉维护阅览区域的正常秩序噢,不随意搬动室内家具,不用物品长时间占据座位,离开座位30分钟以上者视为自动放弃,其他读者可以使用座位。 ③要时刻注意防疫规则,正确佩戴口罩,保持一米社交距离,如果是严重感冒咳嗽,请将书籍借阅后进行居家阅读~
自修室
开放时间:周二-周日 (8:00-17:30) 注意事项: 1、在自修室不可以占座喔,超过三十分钟以上,保安叔叔可是会将占座物品收至服务台; 2、要时刻注意防疫规则,正确佩戴口罩,保持一米社交距离,如果是严重感冒咳嗽,那请将书籍借阅后进行居家阅读~ 大家是不是已经有些了解咱们的图书馆了呢~如果还不了解,那可一定要多来几次,毕竟这么整洁干净,又有富有学术气息的地方可不多~ 离馆时,请将未借阅的书刊放回原处,并把自己的用品带回去,可别忘记啦~ 好啦,下次咔咔还会带大家了解更多图书馆的隐藏内容~咱们下次再见~~~
友情提示
END
编辑:咔 咔 校对:彭获金 审核:馆长室
